365英国上市公司(集团)官方网站-Official Website
集团首页
网站首页
关于我们
365英国上市公司简介
院徽院训
经理致辞
历史沿革
组织机构
现任领导
公司大事记
联系方式
团队队伍
教学科研人员
实验技术人员
管理人员
退休人员
人才培养
本科生培养
公司产品
获奖成果
教学资源
科学研究
科研动态
科研机构
承担项目
获奖成果
论文专著
团队建设
博士后流动站
博士学位授权点
硕士学位授权点
实验中心
实验平台
跨学科x-物理实验教学示范中心
电工电子省级实验教学示范中心
陕西省超声学重点实验室
激光业谱学实验室
党群工作
组织建设
工作动态
学习资料
工会工作
员工工作
通知公告
学工队伍
学工动态
文件汇编
员工刊物
员工风采
下载专区
学术活动
最新公告
2025年专业技术职务任职...
2025年其他专业技术职务...
关于提交2025年教师个人...
关于公司开展资产信息核...
公司2025年招聘公告
您的当前位置:
网站首页
>
学术活动
>
正文
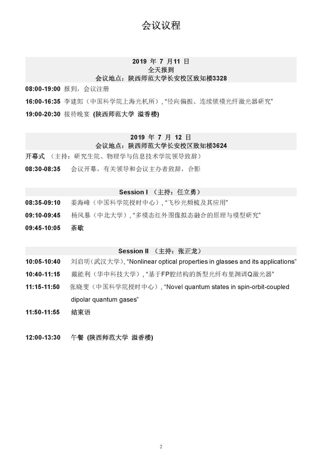
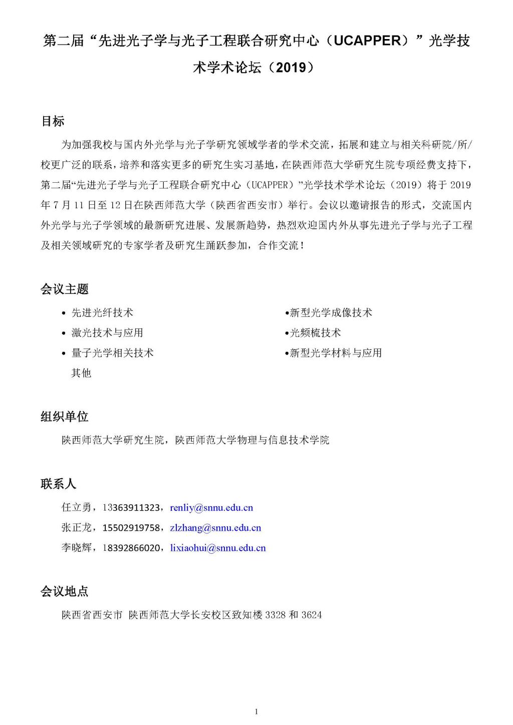
第二届“先进光子学与光子工程联合研究中心(UCAPPER)”光学技术学术论坛(2019)
时间:2019/07/09 16:53:04
来源:365英国上市公司
点击量:
版权所有©:365英国上市公司(集团)官方网站-Official Website
地址:365英国上市公司集团长安校区致知楼 | 邮编:710119 | 电话:029-81530750 | Email:wlbg@snnu.edu.cn